您好,欢迎来到买球体育电竞官网(中国)有限公司官网!
设为首页
|
收藏本站
|
在线留言
|
买球体育电竞官网(中国)有限公司
买球体育电竞官网(中国)有限公司
喷砂机
自动台车式喷砂机
自动输送式喷砂机
自动石材雕刻喷砂机
自动履带式喷砂机
自动间隙式喷砂机
自动滚筒式喷砂机
手动液体式喷砂机
手动加压式喷砂机
手动干式喷砂机
开放(移动)式喷砂机
抛丸机
吊钩式抛丸清理机
管道内外壁抛丸清理机
辊道型材通过式抛丸清理机
履带式抛丸清理机
通过式抛丸清理机
悬链通过式抛丸清理机
喷砂房
移动伸缩式喷砂棚房
风力(全室)回收式喷砂房
机械(全室)回收式喷砂房
打磨台
脉冲除尘式打磨台
湿式除尘式打磨台
配件耗材
喷砂抛丸磨料
喷砂机配件
抛丸机配件
喷砂抛丸加工
走进华制
工程案例
新闻中心
公司新闻
行业动态
买球体育电竞官网(中国)有限公司
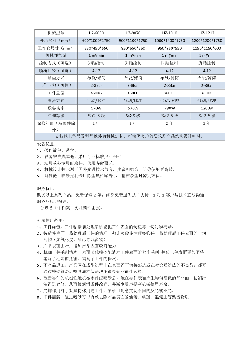
HZ-1010喷砂机
返回上页
HZ-1010喷砂机
星空买球
|
开云电子球赛中国有限公司
|
九游·官方网站
|
ly体育·在线(中国)官方网站
|
星空电子(中国)官方网站
|
开云网页版
|
星空·(中国)电子官方网站
|
在线买世界杯平台
|
开云在线(中国)唯一官方网站
|